小猪视频免费下载高清,小猪视频在线观看下载免费污,小猪视频APP成人播放,小猪视频污APP色版苹果下载

    EN中文English
    020-32583997
    13825089207

    小猪视频在线观看下载免费污消毒四大主流方式之金属离子消毒

    发布日期:2021-10-12

    您还在为小猪视频在线观看下载免费污过滤、消毒等问题烦恼吗?点击免费咨询,一对一为您答疑解惑。

    随着社会的发展,人民生活水平不断提高,生活配套设施也逐渐完善,人们对生活质量的要求也越来越高,人们开始注重健康的生活方式,越来越多的人开始健身,而对于城市居住的人来说,高压、缺乏锻炼的人来说,游泳是一个很好的锻炼方式。游小猪视频在线观看下载免费污水质对于人体的健康至关重要。伴随使用人数的增多,水中细菌不断增加,成为了导致伤寒、痢疾、急性结膜炎、脓庖病、肝炎病毒突发的根源,也作为各种传染病易交叉感染的活动场所,为抑制细菌病毒的爆发,伴随着就需要投加大量的化学药剂,但是大量的化学药剂使用会危及游泳者的安全,健康;故建设一套健康的水处理设备及消毒是必须的。

    室内游小猪视频在线观看下载免费污

    今天,就带大家了解一下游小猪视频在线观看下载免费污场馆不需要投加任何化学药剂,采用纯物理消毒方式,也能达到灭杀细菌、病毒效果,保障每一位游泳者的健康安全。

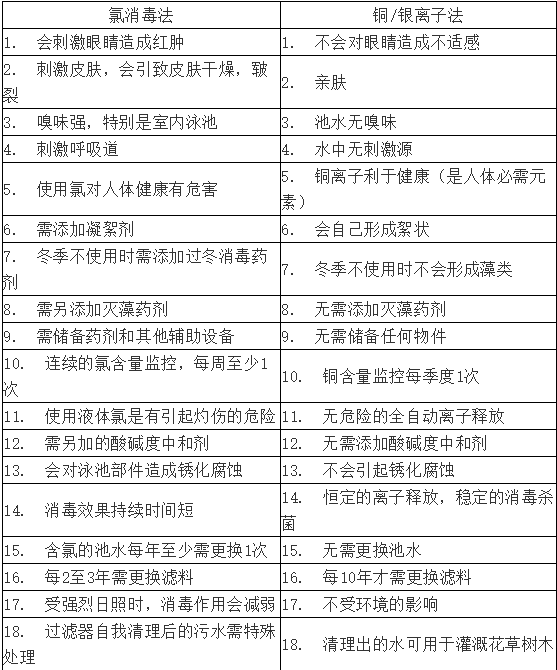
    不同消毒方式对比

    人们在游泳时候分泌物及所携带的细菌、病毒等会被带入小猪视频在线观看下载免费污水中,在池水中形成交叉感染,而许多细小的微生有机污物是无法通过机械(物理)过滤处理的,故游小猪视频在线观看下载免费污必须增加消毒系统,不同时间段对小猪视频在线观看下载免费污进行消毒。

    消毒方式分为物理消毒和化学消毒。物理消毒方法主要有机械过滤、加热、冷冻、辐射、微电解、紫外线和微波消毒等方法;化学消毒方法主要有氯、二氧化氯、臭氧等。

    采用臭氧消毒时,尾气难以进行收集处理,臭氧属于有害气体,浓度为6.25×10-6mol/L(0.3mg/L)时,对眼、鼻、喉有刺激的感觉;浓度(6.25-62.5)×10-5 mol/L(3~30mg/L)时,出现头疼及呼吸器官局部麻痹等症;臭氧浓度为3.125×10-4~1.25×10-3 mol/L(15~60mg/L)时,则对人体有危害。其毒性还和接触时间有关,例如长期接触1.748×10-7 mol/L(4ppm)以下的臭氧会引起永久性心脏障碍。另外臭氧消毒相对于其它消毒方式来说投资较大,工艺较为复杂,不便于管理。

    紫外线消毒器:采用紫外线消毒器,只会瞬时对水中细菌、病毒采取杀灭作用,不会持续灭杀,这就导致在小猪视频在线观看下载免费污中未过滤的水滋生细菌。

    离子一体机

    小猪视频免费下载高清离子一体机

    金属离子替代化学物-铜银离子发生器

    通过使用经控制的一定铜银释放来替代化学物净水已在欧洲一些地区得到应用,银离子在池水中能杀菌,铜离子则能起到灭藻作用,并能使得被杀伤的细菌,藻类凝絮,通过过滤设备将凝絮的藻菌过滤干净,池水质量稳定安全。

    通过大自然来净水100%无化学药剂

    物理净水系统是由一个高现代化的微处理机控制器和受专利保护的铜银电极组成,待净水的水流过装有电极的处理盒,电极受激于精确的微电流而释放铜离子(含量为0.7-1.0mg/l)和银离子(含量为0.001-0.01mg/l)。一部分铜银离子经水流入小猪视频在线观看下载免费污,它们的释放量由微处理机控制器控制,最新的净水系统安装有“自我清理系统”(电极自我清理系统)解决了电极结钙的问题,同时还能软化池水。无数的水质报告证明物理金属离子净水方法能有效地杀菌,能杀军团病等病毒以及许多其他易在小猪视频在线观看下载免费污水中生长的细菌病毒。当铜银离子释放后进入水中,此些表面带正性的离子经试验证明是非常有效的自然杀菌剂。

    采用化学药剂净水现已发现一些细菌族会对化学药剂产生免疫,换而言之细菌会适应化学药剂,或有相应的变化而使其对化学药剂有抵抗作用,不被消灭。

    电子物理净水过程

    池水经水源取得后通过水泵抽入脏物过滤器,而后流经铜电极处理盒,铜离子被电极释放入水,正价和铜和银离子具有凝絮作用。带有凝絮物的水流经过滤设备,凝絮物被沉淀过滤。过滤后无杂质的水流经银电极处理盒,银离子被电极释放入水,然后带有铜银离子经净化的水流入小猪视频在线观看下载免费污。

    氯消毒和金属离子消毒对比

    同臭氧消毒比较,臭氧只在反应罐那段起到杀菌消毒的作用,而铜银离子消毒器在整个循环过程(管道、过滤沙缸和小猪视频在线观看下载免费污)都在杀菌除藻。如果只单一使用臭氧消毒,臭氧的用量将会很大,而且臭氧浓度太高,危害人体安全。如果辅助使用氯片消毒,产生的消毒副产物有可能对人体产生危害。

    凝絮和过滤

    凝絮过程在传统的化学净水方法中是通过加入易溶水的矿物盐,由矿物盐中的金属离子的凝絮作用而引起,但矿物盐中的负离子会改变水的生态平衡如 PH值。而采用电子物理净水方法,是通过电极释放的铜离子产生凝絮过程,因此水中不会有氮,硫等阴离子,不会改变水质的平衡。

    凝絮过程的描述如下:

    直流电接入电极,电极的阴极产生铜离子,电流的强弱决定了离子的释放多少。作用电源的正负性隔间断改变,使得电极两端得到一致的损耗和避免一端电极结钙。释放的铜离子超过水的铜溶度积的那部分和电极正极产生的氢氧负离子产生作用而生成氢氧化铜(Cu(OH)2),氢氧化铜不溶解于水,在沉淀过程中会将水中的杂质凝絮,由此产生较大的凝絮物,并可被过滤膜过滤干净。在使用板框式硅藻土时,过滤率应为35m3每小时每平方米,凝絮物只会滞留在过滤设备的表层。因此非常重要的是采用低速以保证过滤效果,速度过快,凝絮物得不到有效的过滤会引起池水的混浊,多孔的过滤介质在短时间内能起到改善过滤效果的作用,然而经一定的时间过滤效果会由于凝絮物的积入而大大受影响。决定电解,凝絮和过滤效果的不同参数必须综合考虑确定以保证最佳综合效果,即带用最高的杀菌性的水质清澈。此能通过根据水源质量确定合适含铜量,和选择合适的技术装置而获得杀菌能力。为保证足够的杀菌性和保持池水的干净卫生而需求的铜银离子含量很低(大约含量为铜离子0.7-1.0mg/l,银离子1-10ppb),在此浓度情况下水能保其有机性即:无味,无嗅。不同于一般的传统净水方法(如氯,氧气等),金属离子的含量在水中不易改变,物理参数如温度,光照不会影响其浓度的稳定性。并且铜银离子的杀菌性不会受水中的氮影响。

    杀菌性

    铜银离子净水方法的杀菌作用基于带正电的铜银离子和微生物带负电的细胞壁结合成静电键,这种静电键的形成改变了细胞壁的渗透性,破坏了微生物养分的正常摄取,由此达到杀菌作用。同样当铜银离子一旦进入藻细胞后,立刻进攻细胞蛋白质内含硫的氨基酸,使得光合作用不能正常进行,藻细胞由此死亡。死亡的细胞通过铜离子和水中的氢氧负离子结合产生的凝絮作用被过滤干净。

    铜银离子净水方法的杀菌作用


    ZUI少的保养维护要求

    金属离子净水方法的一大优势是几乎不需要对设备进行维护,池水中的铜银离子会杀菌并通过凝絮作用将杀灭的细菌过滤干净,此后水中的铜银离子会起着持续性的保护作用,即使在装置停机不使用的情况下,铜银离子还会持续性地杀菌灭藻,此储存性的杀菌除藻功能可维持几个月,在此期间无需对设备进行维护保养,特别对池水的安全过冬有着极方便的优势。

    • 020-32583997
    网站地图